您当前的位置:首页 > 手机软件 > 新闻学习 > 赣南红客户端

赣南红app推荐给大家!这是一款专门为赣南人民用户打造的新闻资讯阅读软件,丰富的时事热点地区信息等你来解锁,更多的新闻资讯等你来观看,实时发布抢先看,有需要的快来下载吧!

赣南红app安卓版

赣南红app使用说明

本站下载进入赣南红app,首页有很多的功能可以选择

赣南红客户端

点击视听,可以观看各种视频

赣南红客户端

赣南红App怎么上传视频

登录赣南红客户端

点击底部“视听”导航条

再点击页面上方的“拍拍”

若您想快速找到某个作品

可在“拍拍”页面点击右上角搜索按钮

输入关键词进行搜索

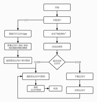
赣南红app消费券的领取与使用教程

一、怎么领取
1、打开赣南红app,在首页中点击消费券入口


2、进入后,页面下滑至点击用户报名,报名完成后等待中签即可


3、成功中签后,可在我的券包中查看消费券


二、怎么使用
1、已注册云闪付APP的用户会直接跳转至云闪付app直接使用,未注册用户将跳转至云闪付下载链接,完成下载注册后进行核销。
2、线下消费时,打开手机GPS定位,出示云闪付首页 ――收付款码,进行支付,核销对应的消费券。用户在支付的时候须支付整单交易金额,消费券将自动抵扣。

软件介绍

赣南红app是一款功能非常强大的应用软件,可以为用户提供特殊的生活服务。

赣南红app还为用户提供了专题报告和热线互动功能,增加了用户使用软件的兴趣。

软件特色

1、提供了在线天气预报功能,用户可以实时掌握天气信息,方便出行安排,避免一些不必要的麻烦。

2、社区动态圈供用户相互交流,用户可以在平台上分享自己的动态日程,也可以在线查看其他朋友的日常动态并进行互动评论。

软件点评

1、可以为你及时的分享关于本地的最新动态,不管发生了什么事情你都可以一手掌握;

2、而且该平台还将不同的版块内容进行了详细的划分,你可以快速进入自己比较感兴趣的页面。

软件推荐

关于我们 | 联系我们 | 免责声明 | 网站地图

黔ICP备2025048344号-1

本站所有软件,都由网友上传,如有侵犯你的版权,请发邮件给ponybericher@163.com