您当前的位置:首页 > 手机游戏 > 角色扮演 > 我本千金安卓版 v4.0.2

点赞
点踩

我本千金安卓版是一款很好玩的养成类游戏,你们将在会游戏之中扮演一位不知名的演员,然后意外的穿越到故事之中,然后成为真正的千金,你需要不断地改变自己原来的命运,这里除了各种剧情之外,还加入了换装和恋爱的玩法哦!

我本千金角色介绍

一、男主介绍

1、南致远

从前从前,有一个病娇腹黑邪魅神秘的人,哦不对,是一只猫!咳咳,言归正传~南致远之前是一个西方魔法剧本的男四,被神秘人诅咒成了黑猫。即将去世的时候传送到了这个没有魔法的世界。

2、笠川

作为浮光集团董事长唯一的儿子,笠川现任浮光影视公司CEO。自小母亲生病,立志成为一名医生。后经母亲病逝的打击,加之番茄在娱乐圈强势入驻挤压了浮光的发展空间,笠川弃医从商,开始接手父亲的浮光影业,并初露头角。

3、郑开太

作为名人集团(服装设计)总裁的小儿子,郑开太家境优渥,并且备受家族的宠爱。这个爱撒娇的公子哥兼中二病患者从小就三分钟热度,也不喜欢商业管理,但因为父亲的期望,他只能按部就班地走着父亲为他铺好的路。

4、王亦瑾

王亦瑾是番茄集团的设计总监。他温柔善良,待人亲和,通常不会将喜欢说出来,作为典型的暖男性格,他也会经常吃醋、受伤,但更喜欢默默地对花小蛮好。无论是作为朋友还是伴侣,他永远是相处最舒服的那个人。

二、女主介绍

花小蛮:

番茄娱乐是S市的顶流造星集团,而花小蛮正是番茄娱乐倍受宠爱的三小姐,她双眸灵动,生来就长了一双桃花眼。樱桃般小巧的嘴唇,乌黑靓丽的长发垂在腰间,宛若一条黑色的瀑布。

白皙的肌肤在阳光的照耀下仿佛吹弹可破。纤瘦的如同一只小鸟,甜美可爱。作为名副其实的豪门千金,多么权势滔天的人也要卖她花小蛮三分薄面。

我本千金攻略

伙伴和蓝颜的正确培养是最最最重要的一环,决定着大部分活动的体验,说白了,这个游戏就是玩伙伴的;有很多玩家是凭喜好去培养(谁帅养谁),这是错误的!本文是从最佳性价比上去作指引。

一、培养思路

当前版本一定是资源集中主养1个实力主伙伴,再视情况养1-2个实力副伙伴;

而4个蓝颜赏识不同的伙伴,有百分比属性加成,王亦瑾覆盖绝大部分当前版本主流实力伙伴,所以选择王亦瑾主养(亲密+才智);

(养伙伴和蓝颜,都切忌雨露均沾!!)

二、伙伴选择

我们选择伙伴,最终目的是先选出适合我们自己氪金能力的主伙伴,主随从只能有一个;

当然可能因为伙伴获取时间问题,前期的主伙伴,是未来的副伙伴,这是正常的,但我们要从开始就知道,我们未来的终级主伙伴是谁,以免走弯路。

选择原则:

所以,其实前30天贵族等级,就能基本定下来未来的路了;

要尽快确定,真的,走了弯路属实让人吐血!

佛系之路(前30天V0-V6)

终极主伙伴:达达;

前期主伙伴:辰星;

无论零氪还是小氪,都是能存出来达达的!只是快慢问题,没有达达前,适当养辰星即可。

前30天

1、全力培养辰星来过剧情与影响力榜单

2、有扑克牌奖励的活动都上一上(早日换出达达)

30天后

1、存够扑克牌换达达后全力培养,慢慢凑龙南的材料(梦想还是要有的~)

大佬之路(前30天V7-V9)

终极主伙伴:河神(V15获得,数值碾压)

退而求其次:龙南/陆绎,先拿到谁养谁;

很多人一辈子就是龙南或陆绎了,看大家对自己经济实力的预估,如果没有决定要搞河神,可以逮着龙南/陆绎其中一个,往死里养,养到上限就养另外一个。

前30天

1、辰星过渡剧情和影响力榜单,拉到1000w+留资源;

2、每日累充能领很多扑克牌(2k就能领10张)

30~120天

1、龙南/陆绎,谁先获得,先培养谁到60E+

2、龙南培养快、陆绎上限高

3、养龙南,大翅膀时装很重要;养陆绎,锦衣活动多屯时装

120天后

1、没有时装但基础数值碾压

2、上V15前记得存资源给河神,到手就开始培养

三、培养方法

开服前15天规划

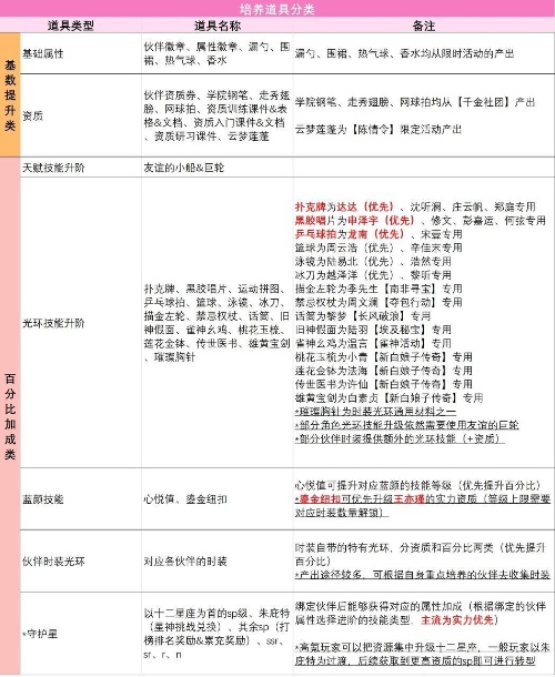
伙伴培养,其实就是主打一个提升伙伴的影响力,主要有以下几种方式:

所以,培养伙伴的基础原则是:

培养道具的获取和使用:

*天赋技能默认为1级,即1星为2级,2星为3级,以此类推

四、升阶优先级(考虑后面出升阶解析专题)

升阶(消耗巨轮)=伙伴属性百分比增加+技能效果升级

通过资质等基础培养,伙伴基础的影响力上来后,升阶带来的效果巨大,是重要的一环。

升阶优先原则

其余伙伴根据日常与活动偏好选择

(伙伴技能一览表)

反例分享

我最开始因为觉得南小猫很中XP,但后面看见大佬的龙南,王亦瑾赏识加50%的属性就后悔了;

中后期太多活动看最强几个伙伴的属性了,

看见同样伙伴50E总属性的A和B,(A花费比B少)

A长风一个炸弹20E,B一个炸弹4E;

A超跑20E伙伴进攻,10E伙伴防守,B4E伙伴进攻,3E伙伴防守,活动体验差距巨大;

题外话

游戏是给大家提供精神满足的,希望大家不要太上头;

平民大佬月卡终身卡都是必买早买的,省下来的时间是每天都有明显感受的

性价比最高的氪金方式就是有计划、慢慢地去养成伙伴,遇到喜欢的活动,短期想咔咔提升是十分痛苦的挤牙膏;

比如伙伴榜和影响力没好好提升伙伴,团体榜打不过想补一波属性,连相关礼包都买不到

特点

【无厘头剧情:靠迷之气质赢得美男芳心】

我本千金面对四位性格迥异的知己伙伴,诙谐有梗是常态;

教科书式迎击反派,画面极度舒适!

【暴风成长:人类高质量女性养成图鉴】

从穿越炮灰到锦鲤千金,沉浸式体验千金的日常生活;

凭借主角光环一路披荆斩棘,逆袭成呼风唤雨的商业女王!

【高能穿搭:梦幻衣橱SLAY全场】

我本千金海量服饰自由搭配,限量高定随意挑选;

萌宠加持玩法多样,穿搭PK趣味横生!

亮点

1、五位性格各异的男子等你邂逅。

2、精心打造的精彩剧情,让你流连忘返。

3、更有着名声优倾情献声,丝丝入扣的情话,怦然心动的耳语。

4、经典特殊的游戏环境中体验,所有的任务与挑战都能发挥。

优势

1、画风华丽的国产古风高颜值书院经营手游花亦山心之月全平摊公测开启啦!

2、精致画风,让你沉浸式体验。

3、繁华街道上的数家店铺,被你改写的京城女眷潮流。

4、无拘换装享你所爱。

游戏推荐

关于我们 | 联系我们 | 免责声明 | 网站地图

黔ICP备2025048344号-1

本站所有软件,都由网友上传,如有侵犯你的版权,请发邮件给ponybericher@163.com