您当前的位置:首页 > 手机游戏 > 角色扮演 > 勇者斗恶龙怪物仙境3 v1.1.0

点赞
点踩

勇者斗恶龙怪物仙境3是款扮演勇者不断冒险的高自由度开放世界游戏,它将带领玩家步入一个充满奇迹与羁绊的奇幻大陆,广阔大陆上栖息着数百种形态各异的怪物,你不仅可以与之结缘,更能通过独创的融合系统,将心仪的怪物合成为更强大的全新物种,亲手打造一支独一无二的梦幻队伍。

特色

1、多样的怪物收集:游戏中有数百种不同属性和形态的可爱宠物怪物。玩家可以通过各种方式捕获和培养它们来建立自己强大的团队。

2、游戏画面精美:游戏画面高清、精美。精致的场景和华丽的技能效果让玩家仿佛置身于童话般的奇幻世界。

3、丰富多样的冒险情节:游戏设置了丰富的冒险情节。玩家将在游戏中体验非凡的冒险旅程,并解锁各种隐藏的关卡和情节。

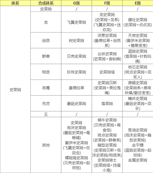
勇者斗恶龙怪物仙境3合成表

例如

同RANK级史莱姆系*龙系 后代结果会出现(史莱姆系)+(龙系)+(父)+(母)

跨RANK级合成后代正常会出现4种分岐+父母

例如 E史莱姆系*G龙系 后代结果会出现(E史莱姆系)+(G史莱姆系)+(E龙系)+(G龙系)+(父)+(母)

例如

要合成E级怪 使用通用配方合成需要父母任一E级 或 使用指定配方

不使用E级怪合成/指定配方 则永远不会合到E级怪

表格会分开收录各体系

通用配方 野外可抓 (指定配方) (仅限孵蛋)

其他 则为指定配方/其他渠道获得 不存在共通素材合成

亮点

1、故事一开始,公主忧心忡忡地告诉贾米娜女士,20年前龙王施下的诅咒即将成真。公主安排贾米娜去见她命中注定的战士。

2、战士赛斯从昏迷中醒来,发现自己身处仙境,得知女友薇薇安被俘虏了。为了找到薇薇安,赛斯开始了他的冒险。

3、在冒险的过程中,赛斯逐渐了解了这个世界的秘密:云之国和龙之国之间的爱恨情仇。他必须完成一系列的任务和挑战之前,他可以最终拯救公主和薇薇安。

4、在他的旅途中,赛斯遇到了各种各样的怪物,并通过战斗和进化使他们变得更强大。最终,他将面对龙王之子——传说中的魔王之子,并参与一场决定世界命运的决战。

优势

1、在游戏中,用“勇者斗恶龙”系列耳熟能详的怪物组建队伍,享受怪物间动人心魄的战斗吧!

2、不仅能把在原野上遇到的怪物纳为伙伴,还能将怪物配种,孕育出只属于自己的怪物。在本作中将有超过500种怪物登场!

3、与此同时,在过去“勇者斗恶·怪物仙境”系列作品的配种系统将全面进化,可以用全新的组合。

4、孕育出各种耳熟能详的怪物、魔王以及初次登场的怪物并纳入伙伴。为了成为最强的怪物大师,踏上旅程吧!

看点

1、【以“魔界”为舞台,在不可思议的世界中展开冒险】

主角皮萨罗展开旅程的舞台,是怪物所统治的诸多魔界。例如以点心构成的世界以及有大片灼热溶岩的世界等等,将在各式各样不可思议的世界中展开冒险。同时魔界会随着时间流逝生成季节与天气变化,从而使出现的怪物和原野上的机关发生变化!有部分怪物与地点只能在特定的季节或天气时遇见或到达,所以每每到访原野都会有全新的机遇和发现等待着你!

2、【超过500种个性迥异的怪物登场】

各种原野和迷宫中,会有多种多样的怪物等待着。战斗时,除了能“驯服”怪物纳为伙伴,怪物还有可能在战斗结束後爬起来希望加入队伍。并且还能将纳为伙伴的怪物组合配种,孕育出全新的怪物。将许多怪物纳为伙伴,创造只属於自己的队伍吧!

3、【包含家用机的新增内容】

智能手机版附带家机版的新增下载内容“回忆的鼹鼠迷宫”、“虾师傅的修练迷宫”和“时之无限宝箱”。积极活用这些内容,让冒险更加有利!

4、【与其他玩家的队伍切蹉】

在连接功能之一的“快速连战”中,可以使用报名的队伍与30位其他怪物大师的队伍数据进行自动战斗。还有每日一次的奖励,可以获得提升伙伴怪物能力值的道具,以及有机会将战胜对手队伍中的怪物(B级以下)纳为伙伴!

测评

你将与怪物伙伴建立深厚的情感联结,在探索与成长中,逐步揭开诅咒背后的真相与大陆隐藏的古老秘密。这不仅是一场自由的冒险,更是一段充满温度与策略的奇幻史诗。

游戏推荐

关于我们 | 联系我们 | 免责声明 | 网站地图

黔ICP备2025048344号-1

本站所有软件,都由网友上传,如有侵犯你的版权,请发邮件给ponybericher@163.com